欢迎您来到科学指南针,在这里您可以:
快速搜索:在搜索栏搜索测试项目,例如:XPS、SEM,
新人免单,先测后付
浏览业务:覆盖材料、生物、环境等全品类测试,XPS/
SEM低至90元,了解详情

立即注册:即日注册享受200元优惠,超出部分先测后付
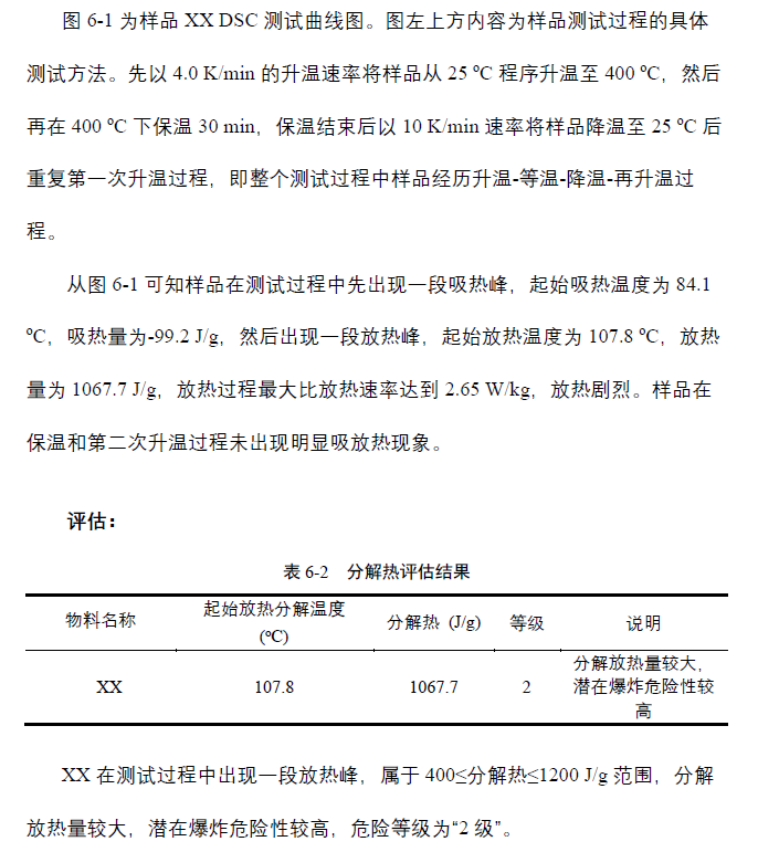
1,样品状态:小颗粒固体、液体、固液体混合物,不接受电池类测试!样品量:5-10 g; 样品尺寸:固体样品直径小于测试球1/4英寸口径,不接腐蚀性样品;
2,测试压力范围:1-150 bar;灵敏度:0.02℃/min;电压:220V;
3,测试温度范围:室温~450 ℃。
1,测试压力范围:1-150 bar;灵敏度:0.02℃/min;电压:220V;
2,测试温度范围:室温~450 ℃;
3,测试模式:HWS或ISO模式。
样品状态:小颗粒固体、液体、固液体混合物 样品量:5-10 g; 样品尺寸:固体样品直径小于测试球1/4英寸口径,不接腐蚀性样品;
提供全套测试,包含样品的DSC测试,结果中包含测试和图表解析。










已成功提交
感谢您的反馈